Flutter生命周期详解及实践建议
Flutter生命周期详解及实践建议
Flutter生命周期详解及实践建议
Flutter生命周期详解及实践建议
好的,Flutter 的生命周期是一个核心概念,理解它对于构建健壮、高效的应用程序至关重要。Flutter 的生命周期可以分为两个层面:
- Widget 生命周期:指单个 Widget 从创建到销毁的整个过程,主要由
State类的方法管理。 - App 生命周期:指整个应用程序从启动到退出的状态变化,由
WidgetsBindingObserver监听。
下面我将为你详细讲解这两个层面。
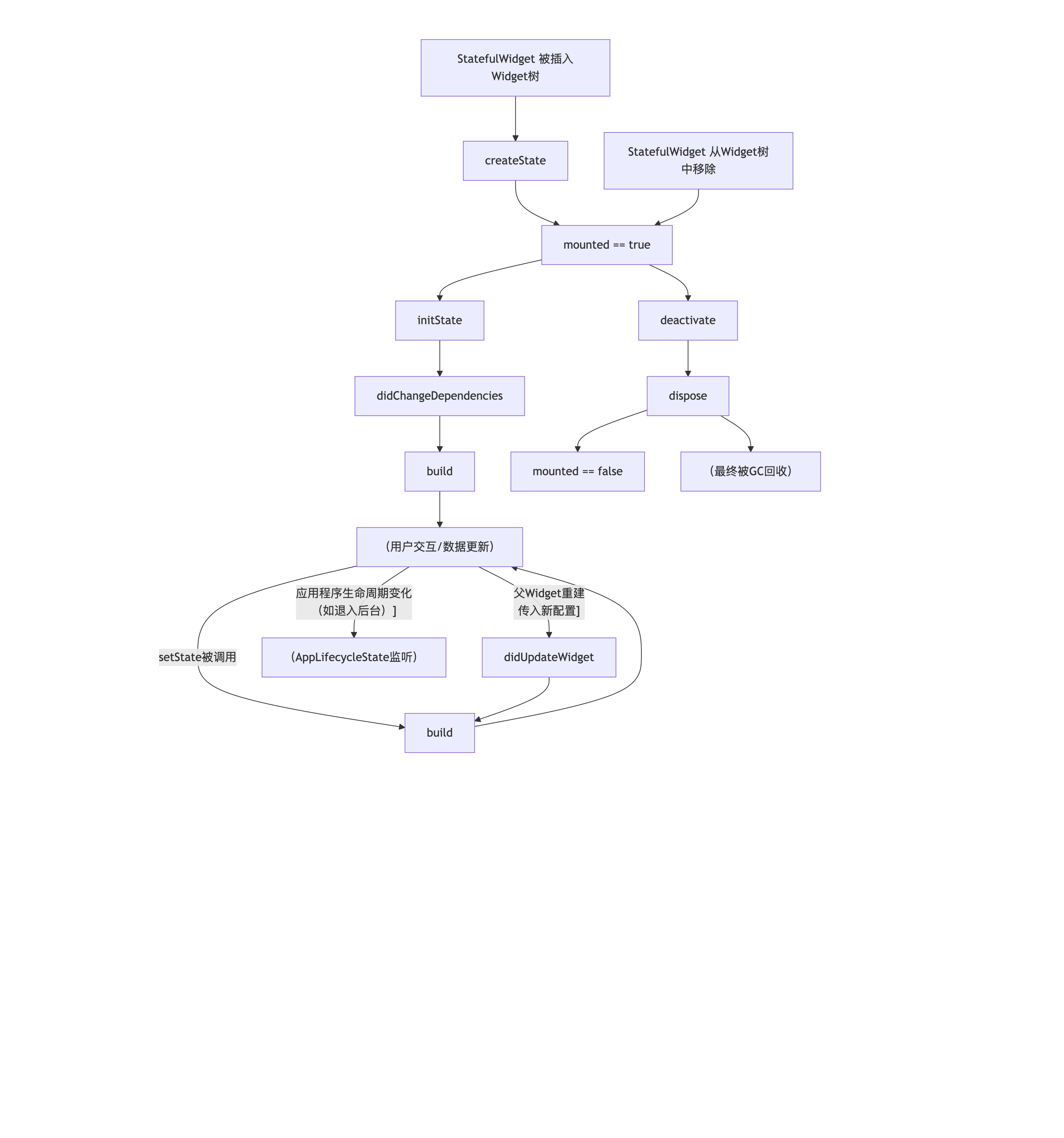
1. Widget 生命周期 (基于 StatefulWidget)
StatefulWidget 的生命周期围绕 State 类展开。下图清晰地展示了其完整流程:
核心方法详解:
**createState()**- 时机:当
StatefulWidget被插入到 Widget 树中时,Flutter 框架会立即调用其createState()方法来创建对应的State对象。 - 用法:你必须重写此方法并返回你的
State子类实例。通常你不会在此方法中做太多事情。
- 时机:当
**initState()**- 时机:在
State对象被创建后,且只会被调用一次。它是生命周期的第一个“有用”的方法。 - 用法:这是执行一次性初始化操作的理想位置。
- 初始化依赖于该
State对象的数据(如AnimationController)。 - 订阅(Subscribe)到 Streams 或
ChangeNotifier。 - 发起网络请求(但需要注意,
build方法可能会在数据返回前被调用)。
- 初始化依赖于该
- 重要:你必须首先调用
super.initState()。
- 时机:在
**didChangeDependencies()**- 时机:
- 在
initState()之后立即被调用。 - 当此
State对象所依赖的** InheritedWidget** 发生变化时(例如,主题、Locale 等),该方法会被重新调用。
- 在
- 用法:如果你需要执行与 InheritedWidget 相关的初始化操作(例如从
Provider获取数据),可以在这里进行。你也可以在这里发起网络请求,但需要小心处理以免重复请求。通常更推荐在initState()中初始化,然后使用Provider的监听机制来更新。
- 时机:
**build()**- 时机:
- 在
didChangeDependencies()之后立即调用。 - 每当你需要重新绘制 UI 时调用,例如:
- 调用
setState(() {})。 - 父 Widget 重建并传入了新的配置(
widget.someValue改变)。 - 所依赖的 InheritedWidget 发生变化。
- 调用
- 在
- 用法:这是一个必须重写的方法。它根据当前的状态(State)和配置(Widget)来描述用户界面。这个方法应该是一个纯函数,没有副作用(例如,不要在这里修改状态或发起网络请求)。
- 时机:
**didUpdateWidget(oldWidget)**- 时机:当父 Widget 重建并重新传入一个相同运行时类型的
Widget时,Flutter 会对比新旧 Widget 的配置。如果配置发生了变化,它会更新当前的widget属性,然后调用此方法。 - 用法:用于响应 Widget 配置的更改。例如,如果旧的 Widget 有一个
AnimationController,而新的 Widget 传入了不同的动画参数,你可以在这里停止旧的并初始化新的。通常,你不需要重写此方法,因为State对象会自动根据新的widget.*属性在build()方法中重建。但在处理复杂状态(如动画)时非常有用。 - 对比:
setState()是内部状态变化,didUpdateWidget是外部配置变化。
- 时机:当父 Widget 重建并重新传入一个相同运行时类型的
**setState()**- 时机:当你需要改变
State对象内部的数据(状态)并希望 UI 随之更新时,你需要在修改数据的回调函数中调用它。 - 用法:它通知框架:“我的状态已经改变了,请重新调用
build()方法来更新 UI”。你只能在当前 State 对象是mounted的时候调用它。
- 时机:当你需要改变
**deactivate()**- 时机:当
State对象从 Widget 树中暂时移除时调用。最常见的情况是它在树中的位置被另一个 Widget 替换了。注意:同一个 Widget 可以在树的不同位置被移除和重新插入。 - 用法:很少使用。可用于在 Widget 暂时消失前保存一些状态。
- 时机:当
**dispose()**- 时机:当
State对象被永久地从 Widget 树中移除时调用。这是生命周期的终点,该方法只会被调用一次。 - 用法:这是进行清理工作的关键位置,必须在此处释放所有资源以避免内存泄漏。
- 取消计时器(
Timer)。 - 取消动画(
AnimationController.dispose())。 - 取消对 Streams 或
ChangeNotifier的订阅。
- 取消计时器(
- 重要:你必须调用
super.dispose()。
- 时机:当
mounted 属性
- 这是
State类的一个bool属性。当createState()被调用后,mounted被设为true。当dispose()被调用后,它被设为false。 - 重要规则:在调用
setState()之前,必须检查if (mounted) { ... },尤其是在异步回调中(如网络请求、Future.delayed)。因为在回调执行时,Widget 可能已经被销毁(dispose),此时调用setState()会抛出异常。
2. App 生命周期
App 生命周期指的是整个应用程序所处的状态(如前台运行、退到后台、挂起等)。你可以通过混入 WidgetsBindingObserver 来监听这些状态变化。
使用方法:
**State 类混入**** ****WidgetsBindingObserver**:
- dart
1
2
3
class _MyHomePageState extends State<MyHomePage> with WidgetsBindingObserver {
// ...
}
在**** ****initState** ****中注册监听器**:
- dart
1
2
3
4
5
@override
void initState() {
super.initState();
WidgetsBinding.instance.addObserver(this); // 注册监听
}
重写**** ****didChangeAppLifecycleState** ****方法**:
- dart
1
2
3
4
5
6
7
8
9
10
11
12
13
14
15
16
17
18
19
20
21
22
23
24
25
@override
void didChangeAppLifecycleState(AppLifecycleState state) {
super.didChangeAppLifecycleState(state);
print('App state changed to: $state');
// 根据不同的状态执行操作
switch (state) {
case AppLifecycleState.inactive:
// 应用处于非活动状态,无法接收用户输入(如接电话、分屏)。
break;
case AppLifecycleState.paused:
// 应用对用户不可见,进入后台。
// 暂停动画、视频、释放不必要的资源。
break;
case AppLifecycleState.resumed:
// 应用重新可见,回到前台。
// 重新开始动画、恢复逻辑。
break;
case AppLifecycleState.detached:
// 应用仍托管在Flutter引擎上但已从宿主View中分离(很少见)。
break;
case AppLifecycleState.hidden:
// 应用完全隐藏(如切换到其他应用,但未完全进入后台栈,某些系统)。
break;
}
}
在**** ****dispose** ****中取消监听**:
- dart
1
2
3
4
5
@override
void dispose() {
WidgetsBinding.instance.removeObserver(this); // 取消监听
super.dispose();
}
总结与实践建议
| 方法 | 调用次数 | 常用用途 |
|---|---|---|
**initState** | 1次 | 初始化依赖、订阅、动画控制器、一次性请求。 |
**didChangeDependencies** | ≥1次 | 处理与 InheritedWidget 相关的初始化或变化。 |
**build** | ≥1次 | 构建UI。必须是纯函数。 |
**didUpdateWidget** | ≥0次 | 响应外部配置(Widget)的变化,更新内部状态。 |
**setState** | ≥0次 | 通知框架内部状态已变,需要重建UI。 |
**deactivate** | ≥0次 | Widget 被暂时移除时保存临时状态。 |
**dispose** | 1次 | 关键:清理资源,防止内存泄漏。 |
**didChangeAppLifecycleState** | ≥0次 | 监听App全局状态,管理全局资源(如摄像头、音频)。 |
黄金法则:
- 初始化在**** **
**initState**,清理在**** ****dispose**。 - 在异步回调中调用
setState前,**务必检查**** ****mounted**。 - 保持
build方法纯净,不要在其中修改状态或执行耗时操作。
本文由作者按照 CC BY 4.0 进行授权
